
论文可以引用名言吗 我需要在毕业论文中引用一段名人名言 请问需要加到参考文献里吗 三人行教育网 Www 3rxing Org
论文的先行研究写什么意思

论文写作 如何正确 引用 参考文献 知乎


2006年级本科生毕业论文任务目的与要求下载 Word模板 爱问共享资料

宫崎骏参考文献格式范文关于宫崎骏和日本动漫论文范文数据库3000字有关写作资料 论文写作网
论文的先行研究写什么意思

干货 论一名合格的学术 名侦探 是怎么练成的 如何查找医学文献 知乎
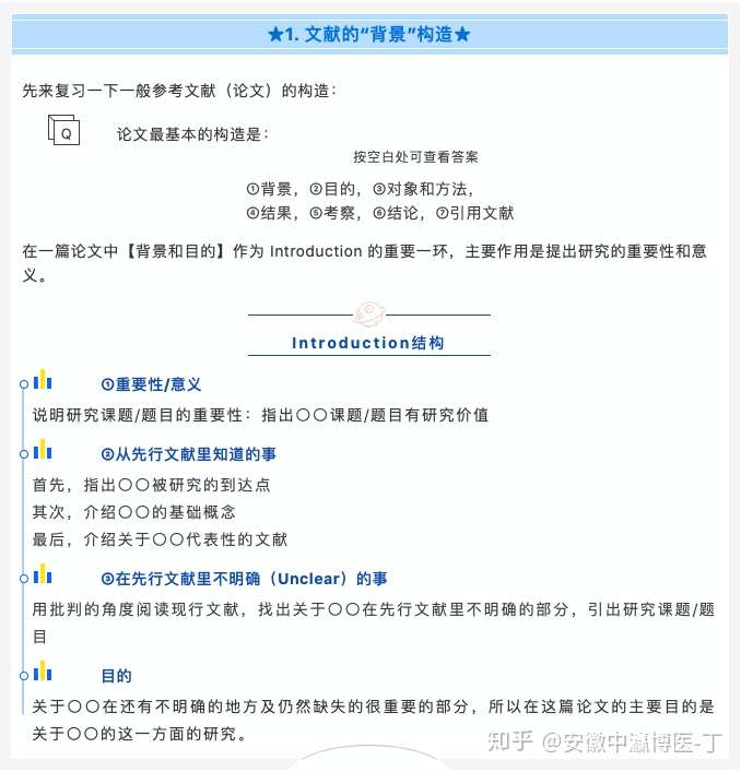
![]()
日语论文的先行研究 爱降重

论文写作 如何正确 引用 参考文献 知乎

日本留学 读文献很痛苦 四步教你高效阅读论文 课题

日本大学院考学研究计划书框架及例文详解 每日头条
Tags:
Archive